Announcements
Research News
MicroRNAs (miRNAs) regulate gene expression post-transcriptionally through sequence-specific binding to target messenger RNAs (mRNAs). Single nucleotide variants (SNVs) can disrupt miRNA–mRNA interactions and contribute to human disease. We present miRHub, a comprehensive database that integrates miRNA–mRNA duplex information with 3′UTR SNV context using matched The Cancer Genome Atlas expression and genotyping data. The miRHub portal provides integrated views for mRNA expression, miRNA expression, and co-localizing SNVs with the corresponding miRNA–mRNA duplexes. As a use case, we report statistically significant differences in mRNA regulation between different sample types based on SNV-associated duplexes.
Date: 09.06.2026 / 13:00 Place: A-212

This thesis proposes an attention-enhanced Variational Autoencoder for generating station-specific strong ground motion records. The model encodes three-component PEER NGA-West2 seismic acceleration waveforms as six-channel STFT spectrograms and learns compact latent representations through a convolutional encoder with an attention-based bottleneck. A station-aware latent sampling strategy produces site-specific synthetic recordings from limited per-station data. A structured evaluation framework is introduced in the scope of the thesis. This framework combines time-domain metrics and pseudo-spectral acceleration analysis through intensity-shape binning. Generated records are benchmarked with the evaluation framework against original recordings and SCEC Broadband Platform simulations across Southern California stations.
Date: 30.04.2026 / 14:30 Place: A-212

This thesis presents a systematic evaluation of Static Application Security Testing (SAST) tools. Related studies mostly use synthetic codebases and per-vulnerability evaluation methods. In this study, both synthetic benchmarks and real-world intentionally vulnerable applications are tested against tools, along with per-issue evaluation. Conducted experiments measure various metrics and explain these results with reasons behind them. In addition to quantitative results, qualitative features and internal mechanisms of tools are examined to further explain results and observed performance differences. The results demonstrate the difference between evaluation models and tool effectivenes. Overall, thesis offers practical insights for SAST tool research and selection.
Date: 14.04.2026 / 11:00 Place: Cisco Lab

This thesis studies multi-view, multimodal BEV perception for centerline-centric road topology understanding in autonomous driving. It focuses on improving centerline detection within a transformer-decoder framework and examines how those gains propagate to topology reasoning. The work develops three stages: mask-based centerline prediction with directional supervision and mask-Bezier fusion, Bezier-driven decoder attention through multi-point and Bezier deformable attention, and geographically disjoint plus long-range multimodal evaluation. Experiments on OpenLane-V2 and OpenLane-V1 show strong camera-only and fused camera-LiDAR performance, supporting state-of-the-art road topology understanding under consistent protocols.
Date: 16.04.2026 / 14:00 Place: A-212

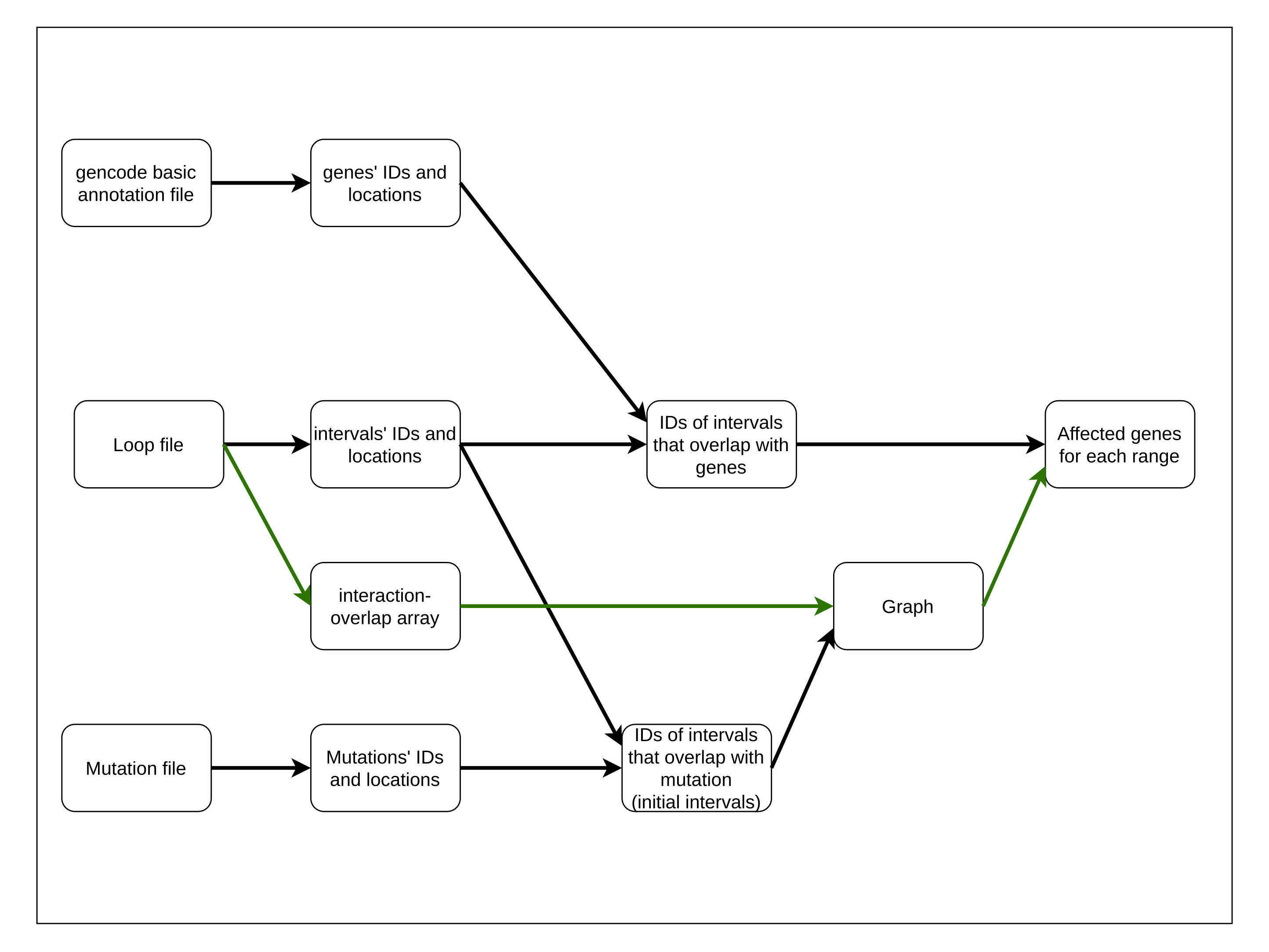
Somatic mutations drive the transformation of normal cells into cancer. However,distinguishing driver mutations, which confer a selective growth advantage, from the vast background of neutral passenger mutations remains a critical challenge. To address this, we introduce a novel graph-based framework that constructs mutation-centric networks by leveraging longrange genomic interaction data. Our method models genomic intervals as nodes and their long-range interactions or overlaps as edges. Starting from a ’seed’ mutation, the graph expands iteratively, finding overlaps and interacting intervals to capture both local and distal genomic context. This architecture allows us to quantify a mutation’s topological influence, identify complex structural patterns (such as graph cycles), and assess proximity to known driver genes across variable ranges. Furthermore, this approach naturally generates embeddings for individual mutations, enabling the clustering of samples based on mutation profile similarity. Ultimately, by providing a comprehensive, interaction-aware view of the genomic landscape, our framework facilitates more accurate driver identification and improved patient stratification for personalized treatment.
Date: 13.04.2026 / 14:00 Place: B-116
