Jump to navigation

  • Home
  • METU
  • Türkçe

Graduate School of Informatics

  • Navigation Menu
  • About
    • Welcome Letter
    • Mission & Vision & Values
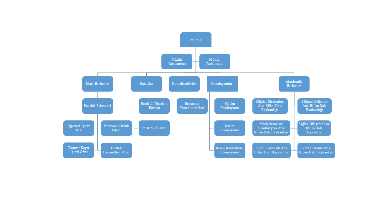
    • Organization
      • Organization
      • Organization Chart
    • Reports
    • Workflows
  • Programs
    • Information Systems M.S./Ph.D.
    • Bioinformatics M.S.
    • Medical Informatics M.S./Ph.D.
    • Cognitive Science M.S./Ph.D.
    • Cybersecurity M.S.
    • Multimedia Informatics M.S./Ph.D.
    • Data Informatics M.S. (with thesis)
    • High-Performance Computing M.S. (Double Degree)
  • Research
    • CanSyL
    • METU AIRLAB
    • METU CORPUS
    • METU CV & RS LAB
    • METU ECISLab
    • METU SPARG
    • NEUROSIGNAL LAB
    • URAP
    • Wireless LAB
    • Projects
    • Publications
    • Former Labs and Research Groups
      • METU NEURO
      • NeTLAB
      • SMRG
  • Admissions
    • Application Requirements
    • Important Dates & Programs Opened to Application
    • Special Student
    • FAQ
  • People
    • Faculty
      • Full-Time Faculty
      • Adjunct Faculty
      • Affiliated Faculty
      • Postdoctoral Researchers
      • Research Assistants
      • Former Directors
      • Former Faculty
      • In Loving Memory of Prof. Dr. Neşe Yalabık
    • Administrative Staff
      • Full-Time Administrative Staff
      • Former Administrative Staff
  • Students
    • International Students
    • Rules and Regulations
    • Term Project
    • Forms
    • Thesis Preparation
    • Thesis Submission
    • FAQ
    • Course Pages
    • 2025-2026 Spring Semester Course Programs and Section Information
    • International Cooperations Office
      • ICO Website
      • Departmental Coordinators
  • Contact
  • Awards
    • METU Graduate Awards
    • Mustafa Parlar Foundation Thesis Awards
  • IS100

Organizasyon Şeması

  • English
  • Türkçe

  • METU Library
  • METU Mail
  • ODTÜ Class
  • Informatics Instute Nextcloud
  • IS100
  • Academic Calendar
  • METU Registrar's Office
  • METU Rules and Regulations
  • Student Affairs Information System
  • Registration
  • Location of the classrooms
  • Facebook
  • Twitter

©2017 METU Graduate School of Informatics. All rights reserved.
Design: CC-IG